必一运动·(B-Sports)近日,上海一家新兴冰淇淋店以其独特的中药草本口味迅速走红,成为了市民们热议的话题。这家店铺吸引了众多食客排起长龙,其部分创新口味更是一度售罄。消费者们纷纷表示,对这种融合了传统中药与现代甜品的新奇体验以及其背后所蕴含的健康属性深感兴趣,成为他们争相购买的主要原因。
该冰淇淋门店店员称,这是一个新中式草本的概念,药食同源的结合。据他介绍,他们精心研发了多款中药冰淇淋口味,如野菊开心果、薄荷西瓜霜、烟熏乌梅、山楂佛手柑以及川贝枇杷膏等,每一款都融入了不同的中药元素,旨在为消费者带来既美味又健康的享受。例如,野菊冰淇淋便是将野菊花瓣融入冰淇淋基底中,既保留了冰淇淋的丝滑口感,又增添了野菊的清新香气,让人耳目一新。在价格方面,120克的冰淇淋售价38元,150克的冰淇淋售价45元。
谈到为什么会推出中药冰淇淋,该冰淇淋门店店员称“现在的人对于饮食、想要调理自己身体比较重视,所以我们就想说它可以做个结合。”店员还透露,“虽然我们有加一些草本的东西进去。可是如果说要达到像中药这样的一个功用,我觉得是没有的。”
此外,该店还提供了可选的顶料服务,包括来自东北长白山的人参和冬虫夏草等珍贵药材。这些顶料不仅价格不菲——每份人参12元,冬虫夏草更是高达18元,而且制作过程也极为讲究,如人参可直接食用,而冬虫夏草则需先泡煮后再加入冰淇淋中,确保了食材的营养价值与口感。然而,相较于冰淇淋本身,选择添加顶料的顾客并不多。
然而,随着中药冰淇淋的走红,也引发了部分网友的质疑和讨论。“这个是不是商家搞得噱头!中医养生是不吃凉性东西的,更何况还是冰淇淋,不要被‘中药’这个噱头给蒙蔽了双眼呀! ”、“中医从来不提倡吃冷饮,与其卖冰淇淋还不如卖酸梅汤、五皮饮呢”、“信中医的人不是都不吃冷饮吗?中药冰淇淋不是跟中医养生理念冲突了吗?”
我国的冰淇淋行业近年来发展迅速,市场需求不断增加。随着消费者对冰淇淋口味和品质的不断追求,各大品牌纷纷推出创新口味和原料,以满足不同消费群体的需求。同时,冰淇淋品牌也在加大对产品研发和生产工艺的投入,提升产品质量和口感。
分品牌来看,伊利、蒙牛、雀巢和和路雪这四家龙头企业凭借资本实力和品牌知名度,已经在全国范围内建立了市场覆盖,占据着行业的领先地位。目前,这四家企业的冰淇淋产品市场份额已经超过50%。另外,德氏、中街、宏宝莱、天冰等企业凭借在各自地区的影响力,形成了区域性的强势品牌。与此同时,马迭尔等新兴品牌结合新零售模式加强线上业务。

随着市场规模的扩大,我国冰淇淋的供给也呈现逐年上升的趋势。2018年冰淇淋行业的供给规模为518万吨,2020年我国冰淇凌供给达到567万吨,同比增长5.8%。

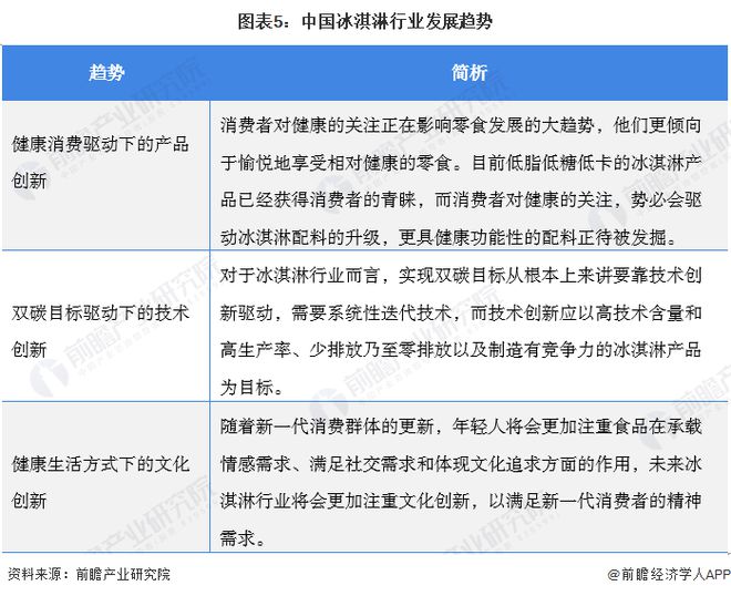
在中国,消费者对精神需求、健康生活以及国家推进双碳战略的关注日益增加。在这样的大背景下,未来中国的冰淇淋行业发展势必呈现出与过去截然不同的特点。产品创新、技术创新和文化创新将成为未来冰淇淋行业企业需要着重攻克的难题。

中药冰淇淋卖到断货,业内人士指出,这标志着养生元素在餐饮细分市场的崛起,预示着未来结合地域特色与创新口味的健康产品将更加丰富多元,满足消费者日益增长的健康餐饮需求。
我国冰淇淋行业前景广阔,随着消费者健康意识的提升和对高品质生活的追求,冰淇淋市场正逐步向健康化、多元化和高端化发展。据相关数据显示,冰淇淋市场规模持续增长,预计未来几年内将保持稳定增长态势。同时,冰淇淋产品不断创新,融合了传统与现代元素,满足了消费者多样化的口味需求。此外,冷链物流的显著提升也为冰淇淋市场的拓展提供了有力支持。综合来看,我国冰淇淋行业前景光明,具有巨大的发展潜力。
同时前瞻产业研究院还提供产业新赛道研究、投资可行性研究、产业规划、园区规划、产业招商、产业图谱、产业大数据、智慧招商系统、行业地位证明、IPO咨询/募投可研、专精特新小巨人申报等解决方案。在招股说明书、公司年度报告等任何公开信息披露中引用本篇文章内容,需要获取前瞻产业研究院的正规授权。
更多深度行业分析尽在【前瞻经济学人APP】,还可以与500+经济学家/资深行业研究员交流互动。更多企业数据、企业资讯、企业发展情况尽在【企查猫APP】,性价比最高功能最全的企业查询平台。
